
众所周知,经常锻炼有助于预防和治疗多种形式的心脏病,但关于体育运动对癌症患者的益处,人们还不太了解。
近日,以美国宾夕法尼亚州立大学医学院公共卫生科学教授Kathryn Schmitz博士为首,由其他机构的卫生工作者和研究人员组成的国际研究团队发起了一项名为“通过运动战胜癌症(Moving Through Cancer)”的新倡议,旨在改变癌症患者疏于运动的现状。
运动具有哪些抗癌作用?
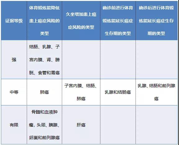
运动对预防癌症起到了重要作用,如表1所示,有高质量证据表明,其可以降低患结肠癌、乳腺癌、子宫内膜癌、肾癌、膀胱癌、食管癌和胃癌风险;有中等质量证据表明,其可以降低肺癌风险;不过只有有限证据显示其可以降低骨髓瘤和血液肿瘤、头颈癌、胰腺癌、卵巢癌和前列腺癌风险。
表1:体育锻炼预防癌症和改善癌症特异性生存的证据总结

那么运动降低癌症风险的机制是什么呢?接下来让我们以乳腺癌、结肠癌和子宫内膜癌为例进行说明。
■ 乳腺癌青岛大学医学院的研究者发表在《乳腺癌研究与治疗杂志》上的一项荟萃分析对31相关研究进行回顾后发现,经常运动的女性患上乳腺癌的平均风险降低了12%。研究显示,运动降低了血液中的雌激素水平。这就具有保护作用,因为雌激素水平偏高会增加患乳腺癌的风险。此外,运动也对降低体重产生了积极影响。众所周知,超重和肥胖的绝经后妇女患乳腺癌的风险较高,而且随着体重指数的增加,她们患乳腺癌的风险也随之上升。肥胖会导致胰岛素抵抗,造成血液中的胰岛素水平高于正常水平。这会促使乳腺癌细胞的发育和生长。
■ 结肠癌俄勒冈健康与科学大学护理学院的研究者发表在《综合生理学杂志》上的一项研究综述显示,经常运动将人们患上结肠癌的风险降低了约24%。它们之间存在着一种剂量-反应关系,这意味着在较长的一段时间里,更多的运动会带来更明显的好处。因此,随着年龄的增长,如果坚持锻炼,患结直肠癌的风险将继续保持在较低的水平。一种理论认为,体力活动减少了废物通过大肠的“转运时间”,从而减少了结肠血管内膜暴露在潜在致癌物质(如胆汁酸)中的时间。
■ 子宫内膜癌从事中轻强度的运动能降低患子宫内膜癌的风险,而久坐会增加这一风险,而不论体重或体重指数如何。美国南加州大学医学院预防医学系的研究者发表在《英国癌症杂志》上的研究成果显示,体重较沉的女性如果每周至少参加3个小时的体育锻炼,那么她们在未来12年中患上子宫内膜癌的风险比那些每周锻炼不到半小时的女性要低24%。这种效应并没有在体重正常的女性中表现出来,这就意味着体育运动对超重和肥胖女性的保护作用更强。与乳腺癌一样,血液中的雌激素水平高会增加患子宫内膜癌的风险,肥胖也是如此,因此运动有助于降低患这两种癌症的风险。除了预防癌症外,多运动还可以改善多种癌症患者的生存。如表1所示,有中等质量证据表明,在确诊癌症前多运动可以延长乳腺癌和结肠癌患者生存期,而在确诊后多运动可以延长乳腺癌、结肠癌和前列腺癌患者生存期。
此外,如表2所示,在癌症治疗期间和治疗后进行运动也有助于改善疲劳、焦虑、抑郁、身体功能和生活质量,而且不会加重上肢淋巴水肿。
表2:运动对与癌症有关的健康结局的好处的证据等级

如何制定运动方案?
近日,发表在宇宙第一神刊《CA:A Cancer Journal for Clinicians》(影响因子223.679)的一篇论文中,Schmitz教授和她的团队为癌症患者和健康人群概述了新的运动建议。

Schmitz教授说:“全世界有4300多万名癌症幸存者,因此迫切需要解决癌症患者所面临的独特健康问题,并更好地了解锻炼如何有助于预防和控制癌症。备受尊敬的多学科团队从肿瘤学研究的前沿角度出发,旨在将最新的科学证据转化为对临床医生和公众的实际建议,真正造福于癌症患者。”根据每个病人的活动水平和能力,研究人员通常建议癌症幸存者每周进行三次中等强度的有氧运动,每次30分钟;此外,每周还要进行两次,每次20至30分钟的力量训练。当然,医务工作者也可以为个别患者定制锻炼处方。Schmitz教授说:“通过研究,我们可以为癌症患者量身定制特定的FITT运动处方——即频率(frequency)、强度(intensity)、时间(time)和类型(type)——以获得改善生活质量,减轻疲劳、疼痛和其他特定的结局。例如,如果头颈癌患者有特定的症状,医务工作者可以给他们开个性化的运动处方。”Schmitz教授认为,这些建议将有助于实现“通过运动战胜癌症(Moving Through Cancer)”的首要目标之一:到2029年,提高公众对运动有益于癌症患者的认识。Schmitz教授说:“目前,普通人都知道锻炼对预防和治疗心脏病有好处,但对肿瘤却一无所知。我们想改变这一现状。上世纪五十年代的研究人员建立了运动有益于心脏病的证据基础时,公众对这一联系的认识转变了。现在该轮到锻炼与癌症发生同样转变的时候了。”
针对不同症状该如何运动?
近日美国运动医学学会(ACSM)发布的新版《癌症生存者运动指南》对缓解不同的癌症相关症状予以了推荐:
焦虑:每周3次的中等强度有氧训练、为期12周,或每周2次有氧加阻力联合训练、为期6~12周,可显著缓解治疗期间和治疗后癌症幸存者的焦虑。有充分证据表明,单纯阻力训练不能缓解焦虑。
抑郁:每周3次中等强度有氧训练、至少12周,或每周2次有氧加阻力联合训练、为期6~12周,可显著缓解治疗期间和治疗后癌症幸存者的抑郁症状。
疲劳:每周3次中等强度的有氧训练、至少12周,可显著减少治疗期间和治疗后与癌症相关的疲劳。每周2~3次中等强度有氧加阻力联合训练或每周2次中等强度阻力训练也是有效的,后者对前列腺癌尤其有效。
生活质量:每周2~3次中强度有氧加阻力联合训练、至少12周,可改善治疗期间和治疗后与健康相关生活质量。联合训练比单纯的有氧或阻力训练更有效。
淋巴水肿:过去临床建议避免有氧或阻力训练,以避免淋巴水肿发作或加重。该指南指出,对于阻力训练,在专业健身教练的监督指导下,遵循“低起点、慢进度”的原则,以大肌肉群为重点渐进训练,每周2~3次,是安全的。对于有氧训练,目前证据尚不能得出结论,但一般来说是安全的,在研究中并未显著增加淋巴水肿相关事件。不过基于初步证据,上述效果仅适用于乳腺癌上肢淋巴水肿,尚不能转化至其他情况。
身体机能:每周3次中等强度有氧训练、阻力训练或有氧加阻力联合训练,持续8~12周,可以显著改善自我报告的身体机能。
小贴士Moving Through Cancer填补了关于如何将运动融入日常生活的有益提示。一份完整而又平衡的锻炼计划包括从事图1中每个圆圈所代表的运动(柔韧性锻炼、有氧锻炼、力量训练、平衡性训练和放松训练)。

图1:适合癌症患者的运动类型
■ 有氧锻炼包括步行、慢跑、骑车或游泳等。如何控制有氧锻炼的强度?方法一:对话测试锻炼过程中尝试与伙伴对话,如果喘不过来气,无法继续进行对话,说明步行速度太快,需要放慢速度。方法二:主观疲劳感知评估(运动自觉量表)保持在适度和有点困难的范围内(3~6)。

■ 柔韧性锻炼也称拉伸锻炼,它对于增加关节的活动范围起到了重要作用,并且能使患者更容易地完成日常活动。如果你做过癌症手术或放疗,保持身体的柔韧性很重要。在锻炼前先做2分钟轻柔的拉伸,每个拉伸动作做20~30秒;锻炼结束后同样要做2分钟的拉伸,作为整理放松。
■ 力量训练也称抗阻力训练,它对于强壮骨骼,增强肌肉力量,提高完成日常任务的表现,起到了重要作用。力量训练既可以在家中进行,也可以在健身场馆里开展;癌症患者既可以使用较轻的重物,也可以使用弹力带,还可以利用自身体重。
■ 平衡性训练癌症或癌症治疗会导致身体的平衡性出现问题,疼痛和疲劳也会损害平衡能力,因此癌症患者需要做增强平衡功能的锻炼。
■ 放松训练癌症患者往往存在精神紧张和焦虑抑郁的症状,瑜伽、深呼吸和冥想能帮助他们彻底放松。
参考文献
[1]Jane Clark, et al., Moving Through Cancer: A Guide to Exercise for Cancer Survivors,UCSF Medical Center
[2]Wu Y, Zhang D, Kang S. et al., Physical activity and risk of breast cancer: a meta-analysis of prospective studies,Breast Cancer Res Treat. 2013 Feb;137(3):869-82. doi: 10.1007/s10549-012-2396-7.
[3]Justin C. Brown et al., Cancer, Physical Activity, and Exercise, Compr Physiol. 2012 Oct; 2(4): 2775–2809. doi: 10.1002/cphy.c120005
[4]C M Dieli-Conwright, et al., Long-term and baseline recreational physical activity and risk of endometrial cancer: the California Teachers Study, Br J Cancer. 2013 Aug 6; 109(3): 761–768. doi: 10.1038/bjc.2013.61
[5]Kristin L., et al., Exercise Guidelines for Cancer Survivors,Medicine & Science in Sports & Exercise, 2019; 51 (11): 2375 DOI: 10.1249/MSS.0000000000002116
[6]Kathryn H. Schmitz et al., Exercise Is Medicine in Oncology: Engaging Clinicians to Help Patients Move Through Cancer, CA:A Cancer Journal for Clinicians 2019 doi.org/10.3322/caac.21579
*文章来源于 医学界肿瘤频道,版权归原作者所有,如有侵权请联系删除


