新版目录将于2020年1月1日启用。
11月28日,国家医保局、人力资源社会保障部公布2019年《国家基本医疗保险、工伤保险和生育保险药品目录》,共收录药品2709个。与2017年版相比,调入药品218个,调出药品154个,净增64个。新版目录将于2020年1月1日启用。

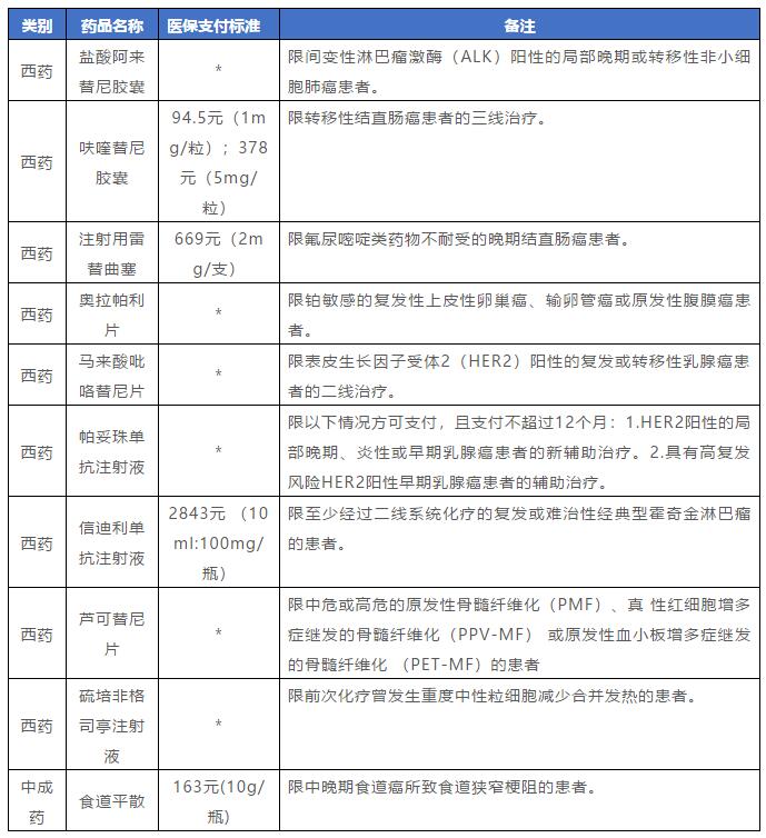
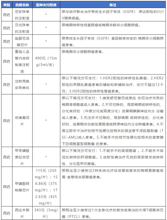
本次谈判共涉及150个药品,包括119个新增谈判药品和31个续约谈判药品。119个新增谈判药品谈成70个,价格平均下降60.7%。三种丙肝治疗用药降幅平均在85%以上,肿瘤、糖尿病等治疗用药的降幅平均在65%左右。31个续约药品谈成27个,价格平均下降26.4%。医保局表示,本次谈判是我国建立医保制度以来规模最大的一次。多个全球知名的“贵族药”开出了“平民价”,进口药品基本都给出了全球最低价。保守估计,通过谈判降价和医保报销,总体上患者个人负担将降至原来的20%以下,个别药品降至5%以下。 22个抗癌药被纳入新版目录,新增抗肿瘤药包括阿来替尼、呋喹替尼、雷替曲塞、奥拉帕利、吡咯替尼、帕妥珠单抗、信迪利单抗、芦可替尼等。其中信迪利单抗是唯一一个入选2019年国家医保目录的PD-1单抗。
▍新增抗癌药

▍续约抗癌药


▍完整名单









*文章来源于 综合自央视新闻、国家医疗保障局,版权归原作者所有,如有侵权请联系删除


